Mata Pelajaran Kurikulum Baru

Peta Minda Dengan Tema Mata Pelajaran


Pengertian Peta Konsep Ciri Manfaat Tujuan Jenis Dan Cara Menyusun Peta Konsep Pelajaran Sekolah Online
www.pelajaran.co.id

Pengertian Jenis Contoh Dan Cara Membuat Mind Mapping Unik Kreatif
gurudigital.id

6 Cara Membuat Mind Map Mind Mapping Dapat Diartikan Sebagai By Dimas Rizky Dot Intern Medium
medium.com

Konsep Dan Implementasi Mapel Informatika Pada Jenjang Pendidikan Dasar Dan Menengah Guru Informatika
www.guruinformatika.com

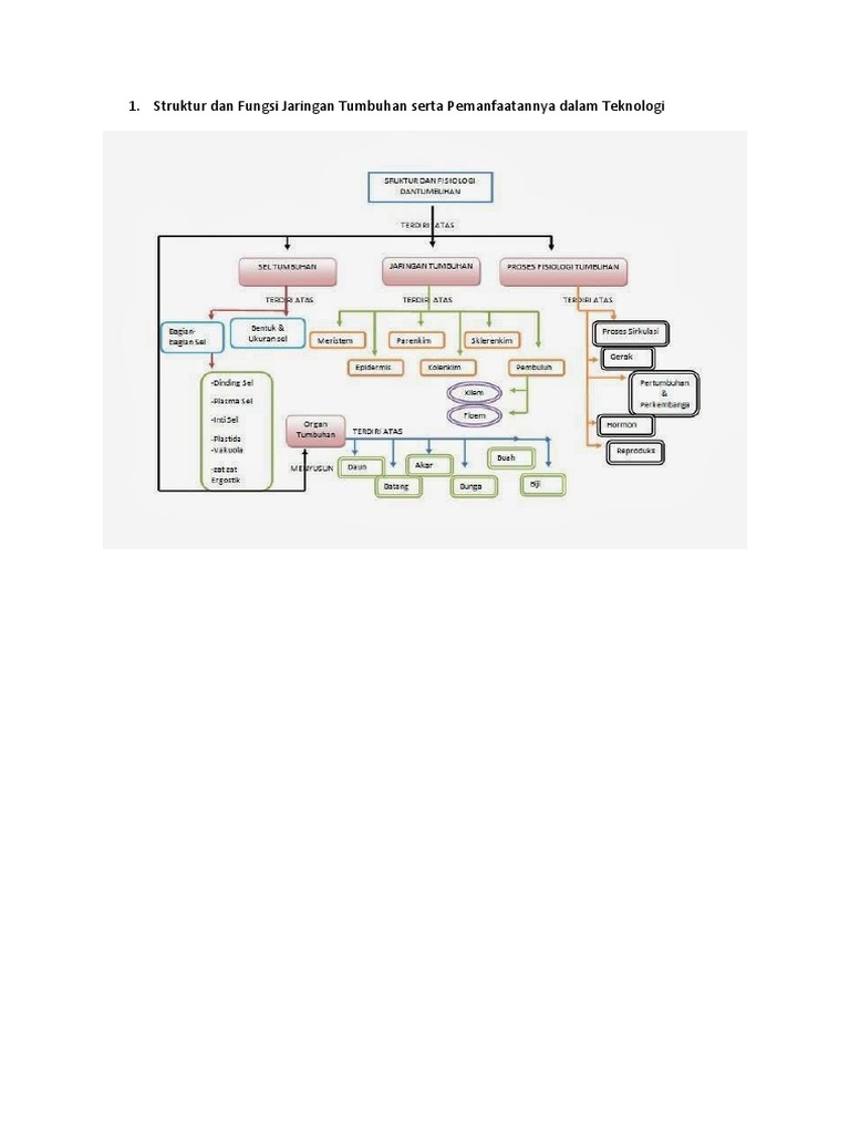
Peta Konsep Tentang Struktur Dan Fungsi Jaringan Tumbuhan
struktur.shareinspire.me

Pdf The Development Of Mind Mapping Media In Flood Material Using Addie Model Semantic Scholar
www.semanticscholar.org

Kumpulan Gambar Contoh Peta Minda Hewan
kumpulan-gambar02.blogspot.com

Pengorganisasian Kurikulum Sekolah Dasar Madrasah Ibtida Iyah Blog Barabai
www.blogbarabai.com

Ringkasan Modul 1 6 Pembelajaran Terpadu Di Sd
studylibid.com

Doc Modul Conversation Evi Wulandari Academia Edu
www.academia.edu

Peta Minda Pengertian Dan Contohnya Lancang Kuning
lancangkuning.com

Pdf The Development Of Mind Mapping Media In Flood Material Using Addie Model
www.researchgate.net

Pengertian Kurikulum Model Webbed
eurekapendidikan.com

Berselancar Dengan Peta Pikiran Media Pembelajaran Ips
ipskreatif.wordpress.com

10 Contoh Mind Mapping Simple Kreatif Dan Unik Yang Wajib Kamu Coba
www.romadecade.org

Peta Minda Pengertian Manfaat Konsep Dan Contohnya
rumus.co.id

Guru Berbagi Peta Minda Mind Mapping
guruberbagi.kemdikbud.go.id

Simulasi Dan Komunikasi Digital Kata Pengantar Pdf Free Download
docplayer.info

Arsitek Masa Depan Peta Minda
catatan-meldiya.blogspot.com

Pengertian Mind Mapping Jenis Contoh Dan Cara Membuatnya
www.seputarpengetahuan.co.id

6 Contoh Dan Cara Membuat Mind Mapping Yang Menarik Mamikos Info
mamikos.com

Lks Sd Kelas1 Smster 2 Full Librarypendidikan Com 1
www.slideshare.net

Peta Konsep Kelompok B Semester I
id.scribd.com

Contoh Peta Minda Mind Mapping Tentang Sekolah Komputer Liburan Penulis Cilik
www.penuliscilik.com

Peta Konsep Mata Kuliah Umum Bahasa Indonesia Mindmeister Mind Map
www.mindmeister.com

Peta Konsep Pengertian Manfaat Jenis Dan Cara Pembuatan Kajianpustaka Com
www.kajianpustaka.com

Contoh Peta Minda Sederhana Blog Pendidikan
ruangguru-865.blogspot.com

Peta Konsep Cara Membuat Dengan Berbagai Contoh Contohnya
ngertiaja.com

Https Encrypted Tbn0 Gstatic Com Images Q Tbn 3aand9gcsiqwuf7kg05msxvb0cr 2adwwr3s02mgp5ja1misyesbkosqmz Usqp Cau
encrypted-tbn0.gstatic.com

3 Alasan Serunya Belajar Dengan Mind Map Blog Primaindisoft
primaindisoft.com

Peta Minda Adalah Manfaat Jenis Fungsi Dan Contohnya
adalah.co.id

Peta Konsep Tinta Pendidikan Indonesia
www.tintapendidikanindonesia.com

Https Encrypted Tbn0 Gstatic Com Images Q Tbn 3aand9gcri46pl3rajlqkrp6fsgui5yredjluu29nlto0iese2lqya62xw Usqp Cau
encrypted-tbn0.gstatic.com

Kewirausahaan Mindmeister Mind Map
www.mindmeister.com

22 Konsep Geografi Contoh Prinsip Dan Aspek Lengkap
www.gurupendidikan.co.id

Teks Investigasi Perkembangbiakan Hewan Mikirbae Com
www.mikirbae.com

7 Contoh Mind Mapping Pengertian Dan Cara Membuatnya
tedas.id

Pdf The Development Of Mind Mapping Media In Flood Material Using Addie Model Semantic Scholar
www.semanticscholar.org

Materi Ppg Tugas Akhir Modul Pedagogik 1 Landasan Pendidikan
pakapri.net

Guru Berbagi Kd 3 2 Peta Minda Mind Mapping
guruberbagi.kemdikbud.go.id

Sumber Belajar Media Dan Alat Peraga Hidayatullah
sites.google.com

Peta Konsep Pengertian Manfaat Jenis Dan Cara Pembuatan Kajianpustaka Com
www.kajianpustaka.com

Gambarkan Peta Minda Tentang Liburan Keluarga Brainly Co Id
brainly.co.id

Pengembangan Peta Konsep Dalam Pembelajaran
studylibid.com

Modul 3 Pembelajaran P Kn Di Sd
www.slideshare.net

Https Encrypted Tbn0 Gstatic Com Images Q Tbn 3aand9gctjaelifuubismcupd9ejypzmp9hnyzx13tou1ho45sqgr31fxb Usqp Cau
encrypted-tbn0.gstatic.com

Pembelajaran Holistik Peta Minda Visual Komik Komsas Spm Tingkatan4 5 Zon 3 Shopee Malaysia
shopee.com.my

7 Contoh Mind Mapping Pohon Kreatif Simple Unik Lengkap
thegorbalsla.com

6 Cara Membuat Mind Map Mind Mapping Dapat Diartikan Sebagai By Dimas Rizky Dot Intern Medium
medium.com

Apa Itu Peta Minda Atau Mind Map Dan Bagaimana Manfaatnya Tirto Id
tirto.id

Pengertian Peta Minda Jenis Manfaat Dan Cara Membuat Peta Minda
www.sumberpengertian.id

Bagus Banget Membuat Peta Konsep Dengan I Mindmap Presentasi Youtube
www.youtube.com

Doc Peta Konsep Dan Peta Pikiran Concept Map Mindmap Froz X21 Academia Edu
www.academia.edu

Contoh Peta Minda Sederhana Blog Pendidikan
ruangguru-865.blogspot.com

4 Cara Mengetahui Kemampuan Awal Siswa Dalam Pembelajaran Berbagi Ilmu
www.rijal09.com

Peta Konsep
id.scribd.com

Pembelajaran Pkn Di Sd Modul 3 Ppt Download
slideplayer.info

Https Media Neliti Com Media Publications 71855 En The Development Of Mind Mapping Media In Pdf

Pembangunan Modul Peta Pemikiran I Think Modul Jurnal Pendidikan Sains Matematik Malaysia Vol 6 No 2 Dec 2016 Issn 2232 0393 44 Pembangunan Modul Peta Pemikiran I Think Bagi Mata Pelajaran Sains Tahun 5 Sekolah Rendah 1azlili
fdokumen.site

Pembelajaran Holistik Kssr Peta Minda Visual Komik Sains Upsr Tahun 4 5 6 Shopee Malaysia
shopee.com.my

Silabus Dan Rpp Pengertian Tujuan Manfaat Pedoman Prinsip Pengembangan Silabus
www.silabus.web.id

Pengertian Peta Minda Metode Solusi Cara Dan Manfaatnya
pendidikan.co.id

Http Ejournal Radenintan Ac Id Index Php Terampil Article Download 1195 2173

Peta Minda Pengertian Manfaat Konsep Dan Contohnya
rumus.co.id

Contoh Peta Minda Mind Mapping Tentang Sekolah Komputer Liburan Penulis Cilik
www.penuliscilik.com

7 Contoh Mind Mapping Pengertian Dan Cara Membuatnya
tedas.id

Belajar Dari Rumah Konsep Yang Ternyata Tak Mudah Republika Online
republika.co.id

Bagaimana Cara Membuat Peta Konsep Diskusi Pendidikan Dictio Community
www.dictio.id

Contoh Peta Minda Mind Mapping Tentang Sekolah Komputer Liburan Penulis Cilik
www.penuliscilik.com

Contoh Peta Minda Liburan Keluarga Penulis Cilik
www.penuliscilik.com

Peta Konsep Bahan Ajar Guru Ilmu Sosial
www.ilmusosial.id

6 Contoh Dan Cara Membuat Mind Mapping Yang Menarik Mamikos Info
mamikos.com

7 Contoh Mind Mapping Pengertian Dan Cara Membuatnya
tedas.id

Peta Konsep Bahan Ajar Guru Ilmu Sosial
www.ilmusosial.id

Peta Konsep Tinta Pendidikan Indonesia
www.tintapendidikanindonesia.com

Menggunakan Mindmap Daripada Senarai Untuk Belajar Perbendaharaan Kata Baru
www.greelane.com

3 Alasan Serunya Belajar Dengan Mind Map Blog Primaindisoft
primaindisoft.com

Persamaan Dan Perbezaan Di Antara Peta Minda Dan I
id.scribd.com

Materi Prakarya Kelas 9 Smp Kurikulum 2013 Sistem Pengendali
www.amongguru.com

10 Contoh Mind Mapping Simple Kreatif Dan Unik Yang Wajib Kamu Coba
www.romadecade.org

Peta Konsep Administrasi Perkantoran
blog.unnes.ac.id

Contoh Peta Minda Perangkat Komputer Ngopi
www.kitangopi.com

Peta Minda Pengertian Dan Contohnya Lancang Kuning
lancangkuning.com

3 Cara Untuk Membuat Peta Konsep Wikihow
id.wikihow.com

40 Materi Akuntansi Dasar Pengertian Tujuan Fungsi
manajemenkeuangan.net

Https Encrypted Tbn0 Gstatic Com Images Q Tbn 3aand9gcrqpupiakqqnwq7o7ofojgb3d8s9lhbq5llxjjdyghkz7varot8 Usqp Cau
encrypted-tbn0.gstatic.com

Bagaimana Cara Membuat Peta Konsep Diskusi Pendidikan Dictio Community
www.dictio.id

Keefektifan Penggunaan Strategi Peta Konsep Laba Laba Dalam Pembelajaran Keterampilan Menulis Cerpen Pada Siswa Kelas Xii Sma Negeri 1 Seyegan Sleman Pdf Free Download
docplayer.info

3 2 Rpp Peta Minda Zakki Doc Rencana Pelaksanaan Pembelajaran Satuan Pendidikan Smk Negeri 1 Kamal Mata Pelajaran Simulasi Dan Komunikasi Digital Course Hero
www.coursehero.com

Video Smk Simulasi Dan Komunikasi Digital Peta Minda Youtube
www.youtube.com

Download Rpp Kelas 5 Sd Kurikulum 2013 Edisi Revisi 2018 Semester 1
www.amongguru.com

Contoh Mind Mapping Pengertian Jenis Manfaat Aplikasi
www.dosenpendidikan.co.id

Pengertian Jenis Contoh Dan Cara Membuat Mind Mapping Unik Kreatif
gurudigital.id

Ppt Konsep Pembelajaran Ipa Terpadu Powerpoint Presentation Free Download Id 3477076
www.slideserve.com

Membuat Grafik Peta Konsep Online Canva
www.canva.com

Peta Minda Visual Sejarah Malaysia Dan Asia Tenggara 1800 2000 Stpm Penggal 3 Lazada
www.lazada.com.my

6 Contoh Dan Cara Membuat Mind Mapping Yang Menarik Mamikos Info
mamikos.com

Contoh Peta Konsep Tentang Lingkungan Yang Sesuai Agar Tanaman Dapat Tumbuh Subur Brainly Co Id
brainly.co.id

Berselancar Dengan Peta Pikiran Media Pembelajaran Ips
ipskreatif.wordpress.com

Pembelajaran Pkn Di Sd Modul 3 Ppt Download
slideplayer.info

Contoh Mind Mapping Pengertian Jenis Manfaat Aplikasi
www.dosenpendidikan.co.id

Membuat Grafik Peta Konsep Online Canva
www.canva.com

Mind Mapping Cara Cermat Belajar Cepat Yuk Dicoba
blog.ruangguru.com

Peta Minda Pengertian Manfaat Konsep Dan Contohnya
rumus.co.id

close