Mata Pelajaran Kurikulum Baru

Peta Konsep Paradigma Baru Pembelajaran Pkn Di Sd


Peta Konsep Pkn Sd
dokumen.tips

Index Of Wp Content Uploads 2018 05
www.parcelbuku.net

Pengembangan Paradigma Baru Pendidikan Kewarganegaraan Civic Education Dalam Praktek Pembelajaran Kurikulum Berbasis Kompetensi Cholisin Pdf Free Download
docplayer.info

Draf Modul Bahasa Inggris Plpg 2015
studylibid.com

Berberapa Problema Studi Sosial
studylib.net

Https Rufiismada Files Wordpress Com 2018 01 Prosiding Iceta 9 Oke Pdf

Bali Sekolah Neh Peta Konsep Pkn Sd
blogqiq5.blogspot.com

Https Luk Staff Ugm Ac Id Atur Mkwu 9 Pendidikankewarganegaraan Pdf

2

Pembelajaran Pkn Di Sd Modul 3 Ppt Download
slideplayer.info

19pembelajaranpkn2 Pdf Document
fdokumen.com

01 Peta Konsep
pdfslide.net

Doc Tes Formatif Pembelajaran Pkn Fatih Samcha Al Mubarok Academia Edu
www.academia.edu

Pengorganisasian Kurikulum Sekolah Dasar Madrasah Ibtida Iyah Blog Barabai
www.blogbarabai.com

Pengembangan Paradigma Baru Pendidikan Kewarganegaraan Civic Education Dalam Praktek Pembelajaran Kurikulum Berbasis Kompetensi Cholisin Pdf Free Download
docplayer.info

Http Fmipa Unj Ac Id Smic2020 Wp Content Uploads 2020 02 093590 Smte 8th International Conference Book Final Text Pdf

Http Www Repository Uinjkt Ac Id Dspace Bitstream 123456789 43568 2 Lena 20fadya Fitk Pdf

2 Esensi Dan Perkembangan Pkn Persekolahan
www.slideshare.net

Pdf Pengembangan Media Pembelajaran Tematik Berbasis Mind Maping Sd Kelas Iii Kabupaten Ngada Flores
www.researchgate.net

Peta Konsep Pembelajaran Pkn Di Sd Pdf Free Download
edoc.pub

Direktori Tel U 11 Okt 2016 By Ppmtelkomuniversity Issuu
issuu.com

7xlj6fgqermusm

2

Http Repository Petra Ac Id 15664 1 Pdf Proses Karakter Magda To Uksw Call For Paper Pdf

Mdul 1 Pkn Materi Struktur Pkn Revisi Final
studylibid.com

Https Luk Staff Ugm Ac Id Atur Mkwu 9 Pendidikankewarganegaraan Pdf

2

Https Repository Usd Ac Id 26872 2 141134236 Full Pdf

2

Pendidikan Kewarganegaraan Nkri Harga Mati Shopee Indonesia
shopee.co.id

Pembelajaran Pkn Di Sd Authorstream
www.authorstream.com

Pembelajaran Pkn Di Sd Modul 3 Ppt Download
slideplayer.info

Ppt Materi Pembelajaran Pkn Smp Kelas Viii Powerpoint Presentation Free Download Id 2241322
www.slideserve.com

Penerapan Model Pembelajaran Paradigma Pedagogi Reflektif Pada Mata Pelajaran Pkn Untuk Meningkatkan Kesadaran Siswa Akan Nilai Globalisasi Kelas Iv Sd Negeri Sarikarya Skripsi Diajukan Sebagai Salah Satu Syarat Memperoleh Gelar Sarjana Pendidikan
id.123dok.com

2

Https Rufiismada Files Wordpress Com 2018 01 Prosiding Iceta 9 Oke Pdf

Index Of Wp Content Uploads 2018 05
www.parcelbuku.net

Paradigma Baru Pendidikan Nasional H A R Tilaar Rineka Cipta Di Lapak Toko Buku Rahma Bukalapak
www.bukalapak.com

2 Esensi Dan Perkembangan Pkn Persekolahan
www.slideshare.net

01 Peta Konsep
id.scribd.com

Jual Perencanaan Pembelajaran Kejuruan Jakarta Timur Abrlovers Tokopedia
www.tokopedia.com

Ppt Materi Pembelajaran Pkn Smp Kelas Viii Powerpoint Presentation Free Download Id 2241322
www.slideserve.com

Pengorganisasian Kurikulum Sekolah Dasar Madrasah Ibtida Iyah Blog Barabai
www.blogbarabai.com

2

Pdf Character Education Based On Pancasila Values Through Curriculum 2013 On Primary Education Children In Madura
www.researchgate.net

Https Www Bappenas Go Id Files 7714 1557 5291 Rt Rpjmn Pdf

Https Journal Uinmataram Ac Id Index Php Schemata Issue Download 191 3

Education For A Tolerant And Multicultural Indonesia The University Mafiadoc Com
mafiadoc.com

01 Peta Konsep
id.scribd.com

Dinamika Pendidikan Uny Dp
www.neliti.com

Http Ojs Unm Ac Id Psn Hsis Article Download 4084 2448

Https Www Ijeat Org Wp Content Uploads Souvenir Volume 8 20issue 5c May 2019 Pdf

Buku Administrasi Sistem Jaringan Kelas Xii Smk Kurikulum Revisi 2013
bumiaksaraonline.com

Implementasi Model Pembelajaran Kooperatif Tipe Two Stay Two Stray Untuk Meningkatkan Keaktifan Belajar Ipa Meriawati Jurnal Ilmiah Sekolah Dasar
ejournal.undiksha.ac.id

Pengembangan Pkn Sd Pdf Document
vdokumen.com

2

Http Repository Radenintan Ac Id 6900 1 Skripsi 20full Pdf

Bali Sekolah Neh Peta Konsep Pkn Sd
blogqiq5.blogspot.com

Perkembangan Kurikulum Di Indonesia Hingga Kurikulum 2013 K13 Gerakan Menulis Buku Indonesia
gmb-indonesia.com

Http Repository Petra Ac Id 15664 1 Pdf Proses Karakter Magda To Uksw Call For Paper Pdf

Pendidikan Pancasila Dan Kewarganegaraan 2 Sma Ma Kelas Xi K13n Shopee Indonesia
shopee.co.id

Pembelajaran Pkn Di Sekolah Dasar Untuk Pgsd Dan Guru Sd Fathurrohman Buku Pendidikan B61 Di Lapak Toko Buku Ilmu Bukalapak
www.bukalapak.com

Bali Sekolah Neh Peta Konsep Pkn Sd
blogqiq5.blogspot.com

Blog Archives Hillba
hillba214.weebly.com

Pembelajaran Pkn Di Sd Authorstream
www.authorstream.com

Http Eprints Umsida Ac Id 5950 1 Buku 20pengembangan 20pkn 20feri 20tirtoni Pdf

Http Eprints Umsida Ac Id 3603 1 Buku 20ajar 20 20pkn 20pgsd 20versi 20full 20book Pdf

Peningkatan Pemahaman Mahasiswa Terhadap Matakuliah Pendidikan Kewarganegaraan Dengan Metode Peta Konsep Studi Kasus Di Universitas Trunojoyo Pdf Free Download
adoc.tips

Modul 3 Pembelajaran P Kn Di Sd
www.slideshare.net

Materi Dan Pembelajaran Pkn Sd Modul 1 Ppt Download
slideplayer.info

Kelas Vi Sd Pkn Sunarso Pdf Document
vdokumen.com

Pembelajaran Pkn Di Sd Modul 3 Ppt Download
slideplayer.info

2

Http Repository Radenintan Ac Id 6900 1 Skripsi 20full Pdf

Direktori Telkom University 2018 By Ppmtelkomuniversity Issuu
issuu.com

01 Peta Konsep Download Pdf
dokumen.tips

Best Top 10 Variasi Jari Jari Mio Brands And Get Free Shipping 72h6hfee
sites.google.com

Ringkasan Materi Ppkn Kelas 7 Bab 6 Daerah Dalam Kerangka Negara Kesatuan Republik Indonesia Cecepgaos Com
www.cecepgaos.com

Doc Pembalajaran Pkn Sd M Mujiyanto Docx Mahsa Alfita Academia Edu
www.academia.edu

Materi Dan Pembelajaran Pkn Sd Modul 1 Ppt Download
slideplayer.info

Http Repository Uinbanten Ac Id 5228 1 Pedoman 20pendidikan 20dalam 20perspektif 20global Pdf

Kegiatan Pembelajaran Dan Pemilihan Media Pembelajaran Guru Pkn Belajar Menulis
gurupkn.wordpress.com

Peta Konsep Pkn Sd Modul 2
id.scribd.com

Https Www Ijeat Org Wp Content Uploads Souvenir Volume 8 20issue 5c May 2019 Pdf

Penerapan Model Pembelajaran Paradigma Pedagogi Reflektif Pada Mata Pelajaran Pkn Untuk Meningkatkan Kesadaran Siswa Akan Nilai Globalisasi Kelas Iv Sd Negeri Sarikarya Skripsi Diajukan Sebagai Salah Satu Syarat Memperoleh Gelar Sarjana Pendidikan
id.123dok.com

2

Paradigma Baru Pkn 0 Pdf Document
fdokumen.com

Indonesian Idf 2nv8e8emjrlk
idoc.pub

Materi Dan Pembelajaran Pkn Sd Modul 2
id.scribd.com

Pengembangan Paradigma Baru Pendidikan Kewarganegaraan Civic Education Dalam Praktek Pembelajaran Kurikulum Berbasis Kompetensi Cholisin Pdf Free Download
docplayer.info

Https Osf Io Cdp7s Download Format Pdf

Http Staffnew Uny Ac Id Upload 131474282 Pendidikan Strategi Pembel Pkn Oktob 2007 Pdf

Pdf Karakteristik Media Yang Tepat Dalam Pembelajaran Pendidikan Kewarganegaraan Pkn Sebagai Pendidikan Nilai
www.researchgate.net

Https Idr Uin Antasari Ac Id 12693 1 Artikel 20jurnal Pdf

Modul 3 Pembelajaran P Kn Di Sd
www.slideshare.net

Pengaruh Model Pembelajaran Paradigma Pedagogi Reflektif Ppr Dalam Mata Pelajaran Pkn Terhadap Kesadaran Siswa Akan Nilai Globalisasi Di Sd Kanisius Sengkan
id.123dok.com

Blog Archives Hillba
hillba214.weebly.com

Rpp Pjok Penjas Orkes Sd Mi Kelas 1 2 3 4 5 6 K 13 Lengkap Haloprofesi
www.haloprofesi.com

Jual Buku Paradigma Baru Pendidikan Pancasila Togamas Com Toko Buku Online Togamas Pastiori
togamas.com

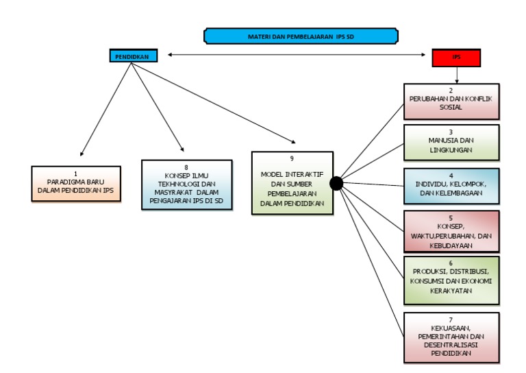
Peta Konsep Ips
www.scribd.com

close