Mata Pelajaran Kurikulum Baru

Materi Tentang Virus Kelas 10


Bentuk Dan Struktur Tubuh Virus Tentorku
www.tentorku.com

Doc Rpp Virus Laila Mahmudah Academia Edu
www.academia.edu

Virus Biologi Sma Siustuff Packed In Box
siustuff.wordpress.com

Https Dinus Ac Id Repository Docs Ajar Bab Iv Virus Pdf

Makalah Analisis Kritis Buku Bse Kelas X Materi Virus Disusun Untuk Memenuhi Tugas Mata Kuliah Kapita Selekta Biologi Yang Dibina Pdf Free Download
docplayer.info

Dunia Biologi Virus Rangkuman Biologi Sma Kelas X
malekbio.blogspot.com

Pdf Modul Biologi Kelas X Bab 3 Virus Anika Ayudistira Academia Edu
www.academia.edu

Materi Biologi Sma Virus Youtube
www.youtube.com

Antiremed Kelas 10 Biologi
studylibid.com

Karakteristik Dan Struktur Virus
blog.ruangguru.com

Biologi Virus Kelas X Elysianscintilla
elysianscintilla.wordpress.com

Rangkuman Biologi Kelas X Virus Sejarah Virus Ciri Ciri Virus Klasifikasi Virus Peran Virus Dalam Kehidupan Kakakiky Blog Edukasi
www.kakakiky.id

Anak Kelas 10 Yuk Belajar Materi Virus Si Makhluk Kecil Ajaib Ini
www.quipper.com

Materi Virus Kelas X Pengertian Ciri Struktur Dan Jenis
edutore.com

Virus Struktur Sifat Sifat Dan Senyawa Penyusun Virus Idschool
idschool.net

Virus Kelas X For Android Apk Download
apkpure.com

Materi Biologi Kelas X Virus Tellisaqanasafitri
tellisaqanasafitri.wordpress.com

Materi Tentang Virus Biologi
biohikmah.blogspot.com

Pengembangan Media Pembelajaran Komik Kontekstual Pada Materi Virus Untuk Siswa Sma Kelas X Mipa Repository Unja
repository.unja.ac.id

Https Digilibadmin Unismuh Ac Id Upload 10853 Full Text Pdf

15 42 Halo Aku Repost Soalnya Tadi Blur Happy Saturday Ini Notes Kelas 10 Ini Aku Collab Sama Melstudyz Dont Forget Buku Tulis Buku Buku Pelajaran
www.pinterest.com.mx

Bab Iii Virus Ppt Download
slideplayer.info

Http Repository Um Palembang Ac Id Id Eprint 4288 1 342014102 Bab 20i Daftar 20pustaka Pdf

Modul Virus Pages 1 46 Flip Pdf Download Fliphtml5
fliphtml5.com

Virus Wikipedia Bahasa Indonesia Ensiklopedia Bebas
id.wikipedia.org

Rpp Ktsp Virus Komplit
pdfslide.tips

Download Modul Materi Belajar Covid 19 Virus Bilogi Kelas X Android Hijau
www.androidhijau.com

Http Digilib Iain Palangkaraya Ac Id 1323 1 Skripsi 20dwi 20indah 20mutiara 20sari 20 201401140378 Pdf

Anak Kelas 10 Yuk Belajar Materi Virus Si Makhluk Kecil Ajaib Ini
www.quipper.com

Rpp Biologi Kelas X Sma Materi Virus Kurikulum 2013 Edisi Revisi
www.dapursoal.com

Virus Wikipedia Bahasa Indonesia Ensiklopedia Bebas
id.wikipedia.org

Materi Biologi Virus Ppt Presentation
www.slideshare.net

Materi Pembelajaran Virus Lengkap
studylibid.com

Guru Berbagi Rpp 1 Lembar Bahasa Inggris Smk Kelas 10 Daring
guruberbagi.kemdikbud.go.id

Soal Biologi Bab Virus 50 Soal Pilihan Ganda Pg Kunci Jawaban Muttaqin Id
www.muttaqin.id

Http Digilib Uin Suka Ac Id 15801 1 Bab 20i 2c 20v 2c 20daftar 20pustaka Pdf

Examples For Virus Drawings From First Year Biology Students The Four Download Scientific Diagram
www.researchgate.net

Virus Corona Indonesia Siapkan 100 Rumah Sakit Untuk Antisipasi Pandemik Bbc News Indonesia
www.bbc.com

Virus Catatan Biologi Kelas 10 Biologi Sma Smk Detail Catatan Mejakita
www.mejakita.com

Soal Uji Kompetensi Materi Virus Buku Erlangga K 13 Untuk Kelas X Dan Pembahasannya Blog Pak Pandani
pak.pandani.web.id

Ppt Biologi Sma Kelas X Virus
www.slideshare.net

Kisaran Inang Virus Flu Burung Adalah Primalangga
www.primalangga.com

Pengembangan Perangkat Pembelajaran Berbasis Problem Based Learning Pada Materi Virus Kelas X Sma
lib.unnes.ac.id

Rangkuman Virus Struktur Peranan Dan Ciri Cirinya
ekosistem.co.id

Anak Kelas 10 Yuk Belajar Materi Virus Si Makhluk Kecil Ajaib Ini
www.quipper.com

Virus Pengertian Ciri Ciri Bentuk Struktur Tubuh Klasifikasi Reproduksi
www.studiobelajar.com

Teka Teki Silang Biologi Bakteri 10 Soal Menurun Dan Mendatar Dan Bagannya Brainly Co Id
brainly.co.id

Virus Kelas 10 Sma Clear Indonesia News Rekomendasi Catatan
news.clearnotebooks.com

2

Materi Virus Kelas X Pengertian Ciri Struktur Dan Jenis
edutore.com

Soal Essay Virus Kelas X Biologi
biohikmah.blogspot.com

Karakteristik Dan Struktur Virus
blog.ruangguru.com

Rangkuman Materi Sejarah Kelas 10 Guru Ilmu Sosial
www.ilmusosial.id

Materi Biologi Virus Kelas X
www.slideshare.net

Siswa Sma Berikut Isi Cuplikan Tayangan Belajar Dari Rumah Di Tvri Halaman All Kompas Com
edukasi.kompas.com

Lks Virus
id.scribd.com

Https Encrypted Tbn0 Gstatic Com Images Q Tbn 3aand9gctlhp6ghd6brwhm8s6ugklovenfz8qttods9fqanhvir3zxmr C Usqp Cau
encrypted-tbn0.gstatic.com

Makalah Kapita Selekta Biologi Virus Tilawatur Rochmah Academia Edu
www.academia.edu

Https Encrypted Tbn0 Gstatic Com Images Q Tbn 3aand9gcsdjrtfp4xbcpfjylgky3fspduoxcnygiubfmyrpzagxdgfnzn Usqp Cau
encrypted-tbn0.gstatic.com

Virus Pengertian Ciri Ciri Bentuk Struktur Tubuh Klasifikasi Reproduksi
www.studiobelajar.com

Efektivitas Strategi Pembelajaran Think Talk Write Ttw Terhadap Hasil Belajar Biologi Pada Materi Pokok Virus Kelas X Ma Sunniyyah Selo Grobogan Pdf Free Download
docplayer.info

Materi Biologi Virus Metode Stad Kelas X
www.slideshare.net

Reproduksi Virus Bio Green
aslam02.wordpress.com

Materi Virus Untuk Sma Ma Kelas X Pages 1 40 Flip Pdf Download Fliphtml5
fliphtml5.com

Virus Kelas 10 Sma Clear Indonesia News Rekomendasi Catatan
news.clearnotebooks.com

Https Encrypted Tbn0 Gstatic Com Images Q Tbn 3aand9gcqgsmutt2zgq1kwqvorttfnr3wuezkyuqmxref6m8imfambsqqn Usqp Cau
encrypted-tbn0.gstatic.com

20 Contoh Soal Virus Biologi Pilihan Ganda Kunci Jawaban
soalkimia.com

Contoh Rpp K13 Biologi Kelas X Materi Virus Doc
id.scribd.com

Biologi Sma Latihan Soal Dan Pembahasan Selesai Bab 2 Virus Wattpad
www.wattpad.com

Perkembangbiakan Virus Atau Replikasi Virus
www.siswapedia.com

Manfaat Virus Bagi Kehidupan Manusia Kumparan Com
kumparan.com

Modul Virus Pages 1 46 Flip Pdf Download Fliphtml5
fliphtml5.com

Ppt Ppl1 Virus Sma Kelas 1 Semester 1
www.slideshare.net

Rangkuman Aesthetic Materi Biologi Kelas X Tentang Virus Youtube
www.youtube.com

Virus Pengertian Ciri Dan Klasifikasi Portal Ilmu Com
portal-ilmu.com

Materi Biologi Kelas 10 Guru Ilmu Sosial
www.ilmusosial.id

Doc Rangkuman Lengkap Virus Kelas 10 Sma Adiel Octavia Academia Edu
www.academia.edu

Pembahasan Biologi X Bab Virus Irnaningtias Pilihan Ganda 11 20 Youtube
www.youtube.com

Virus Materi Biologi Kelas 10 Semester 1 Synaoo Com
www.synaoo.com

Ulangan Harian 3 Virus
www.slideshare.net

2020 Kelas Pak Pandani Materi Virus Kelas X Android App Download Latest
www.99images.com

Https Repository Usd Ac Id 16765 2 131434008 Full Pdf

Karakteristik Dan Struktur Virus
blog.ruangguru.com

Ringkasan Contoh Soal Pembahasan Biologi Virus Soal Utbk Sbmptn 2021 Dan Pembahasan Pdf
www.e-sbmptn.com

Catatan Biologi Sma Kelas 10 12
twitter.com

Virus Materi Pelajaran Ipa Sma Ma Kelas 10
www.aanwijzing.com

Anak Kelas 10 Yuk Belajar Materi Virus Si Makhluk Kecil Ajaib Ini
www.quipper.com

Struktur Tubuh Virus Pengertian Ciri Bentuk Bagian Ukuran
www.gurupendidikan.co.id

Https Encrypted Tbn0 Gstatic Com Images Q Tbn 3aand9gcqnlx0us Vv Wcoqwojax6tt5yt7z7pgwp4pd6ywniglwnl21b2 Usqp Cau
encrypted-tbn0.gstatic.com

Pengertian Virus Ciri Jenis Struktur Bentuk Klasifikasi
www.gurupendidikan.co.id

Rpp Iii Virus Kelas X
id.scribd.com

Pdf Pengembangan Majalah Biologi Biomagz Pada Materi Virus Sebagai Alternatif Sumber Belajar Mandiri Siswa Kelas X Di Man 1 Mataram
www.researchgate.net

Materi Pelajaran Biologi Sma Kelas X Lengkap Utbk Sbmptn 2020 Yusuf Studi
www.yusufstudi.com

Https Digilibadmin Unismuh Ac Id Upload 10628 Full Text Pdf

Ringkasan Materi Biologi Virus Kelas X
id.scribd.com

Virus Pengertian Ciri Dan Klasifikasi Portal Ilmu Com
portal-ilmu.com

Rangkuman Materi Virus Kelas 10 Kurikulum 2013
ekosistem.co.id

Ppt Biologi Sma Kelas X Virus
www.slideshare.net

2

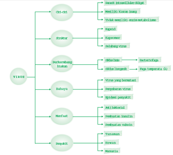
Materi Kelas X Peta Konsep Virus
educorolla2.blogspot.com

Catatan Tentang Virus Kelas 10 Sma Biologi Clear
www.clearnotebooks.com

Dr Ir Lilik Eka Radiati Ms Ppt Download
slideplayer.info

Rangkuman Biologi Sma Kurikulum 2013 Virus
ringkasanbiologiuntuksma.blogspot.com

Anak Kelas 10 Yuk Belajar Materi Virus Si Makhluk Kecil Ajaib Ini
www.quipper.com

close