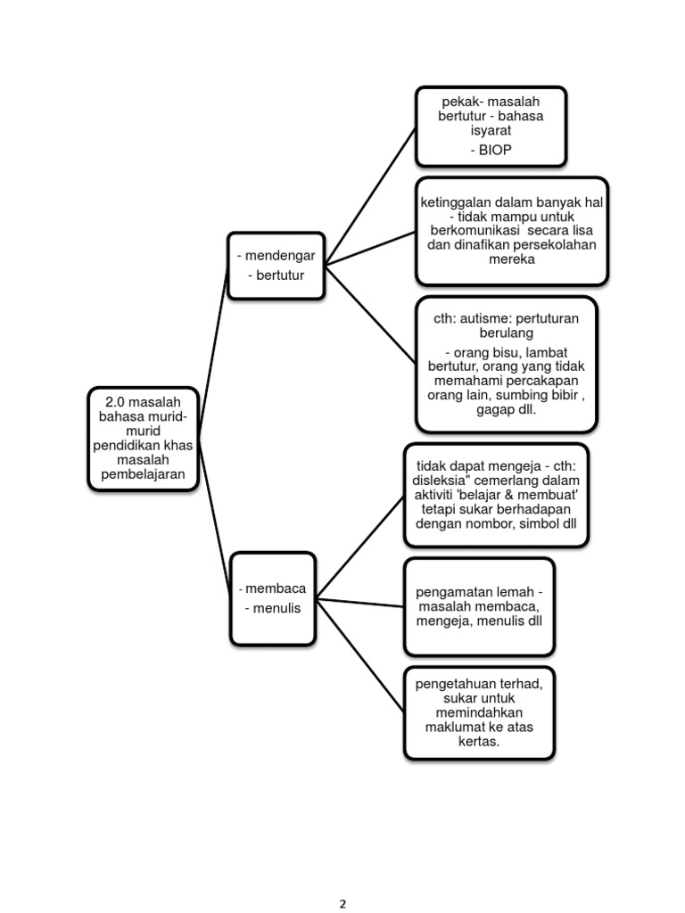
Mata Pelajaran Kurikulum Baru

Belajar Bahasa Isyarat Orang Bisu


Kaedah Pengajaran Bahasa Isyarat Mageswary
mageswary.wordpress.com

Abbe De L Eppe
www.slideshare.net

Zarith Aulia Tarmimahreman Di Pinterest
www.pinterest.com

Isyarat Kata Ganti Nama Diri Kelas Bahasa Isyarat Episode 3 Cikgootube Bahasaisyarat Youtube
www.youtube.com

Malaysian Sign Language Bahasa Isyarat Malaysia Beitrage Facebook
de-de.facebook.com

Buat Bunyi Macam2 Kena Bangun Jugak Kejar Murid Guru Ini Dedah Cabaran Cikgu Pekak
www.sajesharemedia.com

7 Jenis Bahasa Yang Tak Memerlukan Sebarang Pertuturan Atau Ucapan Iluminasi
iluminasi.com

Malaysian Sign Language Bahasa Isyarat Malaysia Pengenalan
malaysiansignlanguage.weebly.com

Lensa Mg Percuma Belajar Bahasa Isyarat Malaysia Signon
malaysiagazette.com

Teringin Nak Belajar Bahasa Isyarat Ini Basic Bahasa Isyarat Yang Korang Boleh Belajar Dengan Mudah
blog.maukerja.my

Belajar Bahasa Isyarat Tangan Untuk Orang Bisu
belajarbarengmudah.web.app

Nije03 Mari Kita Belajar Bahasa Isyarat Ucapan Ringkas
nije03.blogspot.com

Bagaimana Untuk Mempelajari Bahasa Orang Pekak Dan Bisu Lain Lain 2020
ms.sodiummedia.com

Gambar Pelajar Lelaki Yang Bisu Bisu Dengan Bahasa Isyarat Komik Tangan Ditarik Watak Png Dan Psd Untuk Muat Turun Percuma
ms.pngtree.com

Cara Cepat Belajar Bahasa Isyarat Untuk Tunarungu
id.scribd.com

Tugasan Kumpulan
www.slideshare.net

10 Gambar Bahasa Isyarat Pamula Terbaik Bahasa Isyarat Bahasa Belajar
id.pinterest.com

Abbe De L Eppe
www.slideshare.net

Pdf Jurnal Pekak Appeton Izz Academia Edu
www.academia.edu

Jom Belajar Bahasa Mandarin Mudah Percuma Part 1
babab.net

Shahada Fauzi Belajar Bahasa Isyarat Percuma Signon
www.shahadafauzi.com

Digunakan Penderita Tuna Rungu Seperti Apa Sejarah Bahasa Isyarat Semua Halaman Bobo
bobo.grid.id

Budak Perempuan Ini Sanggup Belajar Bahasa Isyarat Untuk Ucap Terima Kasih Pada Seorang Posmen Pekak Dan Bisu Oh Media
www.ohmedia.my

Sekadar Berkongsi Belajar Bahasa Isyarat Malaysia Bim Dengan Mudah
www.eelobor.com

R Mari Belajar Bahasa Isyarat Oku Bisu Pekak Mereka Facebook
www.facebook.com

Patut Belajar Lebih Banyak Bahasa Isyarat Mira Filzah Ditegur Lakonan Sebagai Orang Bisu Tak Menjadi Hiburan Mstar
www.mstar.com.my

Abbe De L Eppe
www.slideshare.net

Belajar Bahasa Isyarat Part 2 Angka Hari Hubungan Manusia Keluarga Youtube
www.youtube.com

Kaedah Pengajaran Bahasa Isyarat Mageswary
mageswary.wordpress.com

Isyarat Orang Bisu Sama Dengan Ucapannya Hujjah Net
www.hujjah.net

Belajar Bahasa Isyarat Orang Bisu Yuk Kaskus
www.kaskus.co.id

Https Encrypted Tbn0 Gstatic Com Images Q Tbn 3aand9gcs847omdbiumpc5jpxrfhglmumrjcyhecae Pkadurkrmzs9gcl Usqp Cau
encrypted-tbn0.gstatic.com

10 Gambar Bahasa Isyarat Pamula Terbaik Bahasa Isyarat Bahasa Belajar
id.pinterest.com

10 Hari Belajar Bahasa Isyarat Sumpah Bukan Mudah Ayda Jebat Mingguan Wanita
www.mingguanwanita.my

Mengenal Bahasa Isyarat Yayasan Peduli Kasih Abk
www.ypedulikasihabk.org

Mengenal Bahasa Isyarat Di Indonesia Satria Baja Hitam
satriabajahitam.com

Petua 1 Bagaimana Untuk Belajar Untuk Bercakap Bahasa Orang Pekak Dan Bisu Lain Lain 2020
ms.sodiummedia.com

Aplikasi Arsom Mudahkan Golongan Pekak Dan Bisu Belajar Huruf Hijaiyah Usim Universiti Sains Islam Malaysia
www.usim.edu.my

Kaedah Mengajar Bahasa Melayu
id.scribd.com

Tipsinfobelajar Cara Cepat Belajar Bahasa Isyarat Untuk Tunarungu Tunawicara
ikhwan-smoothcriminal.blogspot.com

Pdf Kesukaran Mengajar Dan Belajar Al Quran Dalam Kalangan Pelajar Pekak Isu Dan Cabaran Guru Pendidikan Islam
www.researchgate.net

Kaedah Pengajaran Bahasa Isyarat Mageswary
mageswary.wordpress.com

Bahasa Isyarat Portal Myhealth
www.myhealth.gov.my

Hukum Belajar Bahasa Isyarat 2
islam.nu.or.id

Lensa Mg Percuma Belajar Bahasa Isyarat Malaysia Signon
malaysiagazette.com

Patut Belajar Lebih Banyak Bahasa Isyarat Mira Filzah Ditegur Lakonan Sebagai Orang Bisu Tak Menjadi Hiburan Mstar
www.mstar.com.my

Persatuan Bahasa Isyarat Malaysia Dan Pengajian Pekak Educational Research Center Facebook 1 Review 96 Photos
www.facebook.com

Tugasan Kumpulan
www.slideshare.net

Patut Belajar Lebih Banyak Bahasa Isyarat Mira Filzah Ditegur Lakonan Sebagai Orang Bisu Tak Menjadi Hiburan Mstar
www.mstar.com.my

Bagaimana Hai Dalam Bahasa Isyarat Bagaimana Saya Mulai Belajar Bahasa Isyarat
nksib.ru

Belajar Daripada Orang Bisu Waktu Solat Dot Net
waktusolat.net

Dah 3 Hari Dia Tinggal Di Rumah Saya Tak Pandai Bahasa Isyarat Datin Shahida Kongsi Kisah Pemuda Biisu Pekaak Viwanita
www.viwanita.bbn.my

Testomi Pengguna Facebook
www.facebook.com

Nama Keluarga Dalam Isyarat Tangan Page 13 Kaskus
www.kaskus.co.id

Bahasa Isyarat Malaysia Bim Mfd Home Facebook
www.facebook.com

Patut Belajar Lebih Banyak Bahasa Isyarat Mira Filzah Ditegur Lakonan Sebagai Orang Bisu Tak Menjadi Hiburan Mstar
www.mstar.com.my

3 Cara Belajar Bahasa Isyarat Amerika Tips 2020
ms.10steps.org

Isyarat Ucapan Ringkas Kelas Bahasa Isyarat Episode 5 Cikgootube Bahasaisyarat Youtube
www.youtube.com

Mira Patut Belajar Lebih Banyak Bahasa Isyarat Mira Filzah Ditegur Lakonan Sebagai Orang Bisu Tak Menjadi Hiburan Kini
www.jutawan.bbn.my

Bahasa Isyarat Indonesia Di Komunitas Gerakan Untuk Kesejahteraan Tunarungu Indonesia Pdf Free Download
docplayer.info

Teringin Nak Belajar Bahasa Isyarat Ini Basic Bahasa Isyarat Yang Korang Boleh Belajar Dengan Mudah
blog.maukerja.my

Sekadar Berkongsi Page 17 Chan 22710604 Rssing Com
sekadar2.rssing.com

30 Gambar Isyarat Terbaik Bahasa Isyarat Bahasa Belajar
id.pinterest.com

Teringin Nak Belajar Bahasa Isyarat Ini Basic Bahasa Isyarat Yang Korang Boleh Belajar Dengan Mudah
blog.maukerja.my

Bahasa Isyarat Untuk Tunarungu Tunawicara Flexi Care Rsij Cempaka Putih
flexicarejakarta.wordpress.com

Belajar Bahasa Isyarat Kaskus
m.kaskus.co.id

Pelajar Dari Rusia Memenangi Pertandingan Google Untuk Pembangunan Jurubahasa Bahasa Isyarat
ms.shofon.net

Pojiepooh Ajarkanku Bahasa Isyarat
pojiepooh.blogspot.com

Sejarah Bahasa Isyarat The Patriots
www.thepatriots.asia

Pdf Analisis Keperluan Pembangunan Bahasa Isyarat Malaysia Bagi Terminologi Ibadah
www.researchgate.net

Balasan Dari Belajar Bahasa Isyarat Orang Bisu Yuk Kaskus
www.kaskus.co.id

Iniialahaku Jom Belajar Bahasa Isyarat Malaysia Bim
sayaialahsaya.blogspot.com

10 Gambar Bahasa Isyarat Pamula Terbaik Bahasa Isyarat Bahasa Belajar
id.pinterest.com

Malaysian Sign Language Bahasa Isyarat Malaysia Beitrage Facebook
de-de.facebook.com

10 Hari Belajar Bahasa Isyarat Sumpah Bukan Mudah Ayda Jebat Mingguan Wanita
www.mingguanwanita.my

Teringin Nak Belajar Bahasa Isyarat Ini Basic Bahasa Isyarat Yang Korang Boleh Belajar Dengan Mudah
blog.maukerja.my

This Is Myth Theorem Let The Hand Talk Literally
teorimitos.blogspot.com

Https Encrypted Tbn0 Gstatic Com Images Q Tbn 3aand9gcquc Uu Lxpt5rursiglrlvpmyvcnuoggk1hyq5hsej4 Qfyq5v Usqp Cau
encrypted-tbn0.gstatic.com

Zarith Aulia Tarmimahreman Di Pinterest
www.pinterest.com

Belajar Bahasa Isyarat
id.413r.com

Isyarat Kata Bantu Kerja Sifat Kelas Bahasa Isyarat Episode 4 Cikgootube Bahasaisyarat Youtube
www.youtube.com

10 Gambar Bahasa Isyarat Pamula Terbaik Bahasa Isyarat Bahasa Belajar
id.pinterest.com

Cara Cepat Belajar Bahasa Isyarat Untuk Tunarungu
www.scribd.com

Gambar Guru Bahasa Isyarat Kartun Angin Komik Boleh Menjadi Unsur Komersil Komik Senyum Gadis Png Dan Psd Untuk Muat Turun Percuma
ms.pngtree.com

Kelasbahasaisyarat Instagram Posts Photos And Videos Picuki Com
www.picuki.com

Mira Filzah Dikecam Kurang Menguasai Bahasa Isyarat Gosip Tempatan Gosip Forum Cari Infonet
bm.cari.com.my

Gambar Bilangan Dalam Bahasa Isyarat Bahasa Tanda Tangan Png Dan Psd Untuk Muat Turun Percuma
ms.pngtree.com

Gambar Gerak Isyarat Tangan Dan Bahasa Isyarat Garis Nipis Menetapkan Isyarat Tangan Tanda Tangan Tanda Tangan Terasing Vektor Ilustrasi Tangan Manusia Aplikasi Badan Jabat Tangan Perniagaan Png Dan Vektor Untuk Muat Turun
ms.pngtree.com

Bahasa Isyarat Malaysia Bim Mfd No 3a 12 Menara Klh Bandar Puchong Jaya Puchong 2020
www.findglocal.com

Belajar Bahasa Isyarat Aplikasi Di Google Play
play.google.com

Belajar Bahasa Isyarat Tingkat Dasar Mengenal Huruf Dan Angka
meenta.net

Kelemahan Dan Keberkesanan Komunikasi Bahasa Isyarat
www.scribd.com

Nije03 Mari Kita Belajar Bahasa Isyarat Ucapan Ringkas
nije03.blogspot.com

Iniialahaku Jom Belajar Bahasa Isyarat Malaysia Bim
sayaialahsaya.blogspot.com

Abbe De L Eppe
www.slideshare.net

Kaedah Pengajaran Bahasa Isyarat Mageswary
mageswary.wordpress.com

Https Encrypted Tbn0 Gstatic Com Images Q Tbn 3aand9gcquc Uu Lxpt5rursiglrlvpmyvcnuoggk1hyq5hsej4 Qfyq5v Usqp Cau
encrypted-tbn0.gstatic.com

Abbe De L Eppe
www.slideshare.net

Cara Cepat Belajar Bahasa Isyarat Dasar Basic Isl Sign For Beginners Youtube
www.youtube.com

Belajar Bahasa Isyarat Tingkat Dasar Mengenal Huruf Dan Angka
meenta.net

Https Encrypted Tbn0 Gstatic Com Images Q Tbn 3aand9gcs847omdbiumpc5jpxrfhglmumrjcyhecae Pkadurkrmzs9gcl Usqp Cau
encrypted-tbn0.gstatic.com

From Famf Tower Jom Sign Nama Kita Sendiri
famf-tower.blogspot.com

Teringin Nak Belajar Bahasa Isyarat Ini Basic Bahasa Isyarat Yang Korang Boleh Belajar Dengan Mudah
blog.maukerja.my

Mengenal Dua Jenis Bahasa Isyarat Di Indonesia
www.rexona.com

close